走势图预测 | 3D今日说彩 | 开机号 | 试机号 | 特邀专家 | 一句定三码 | P3今日推荐 | 3D龙胆虎杀 | 快乐8藏机图 | 图乾坤
您现在的位置:为彩网 > 新闻 >

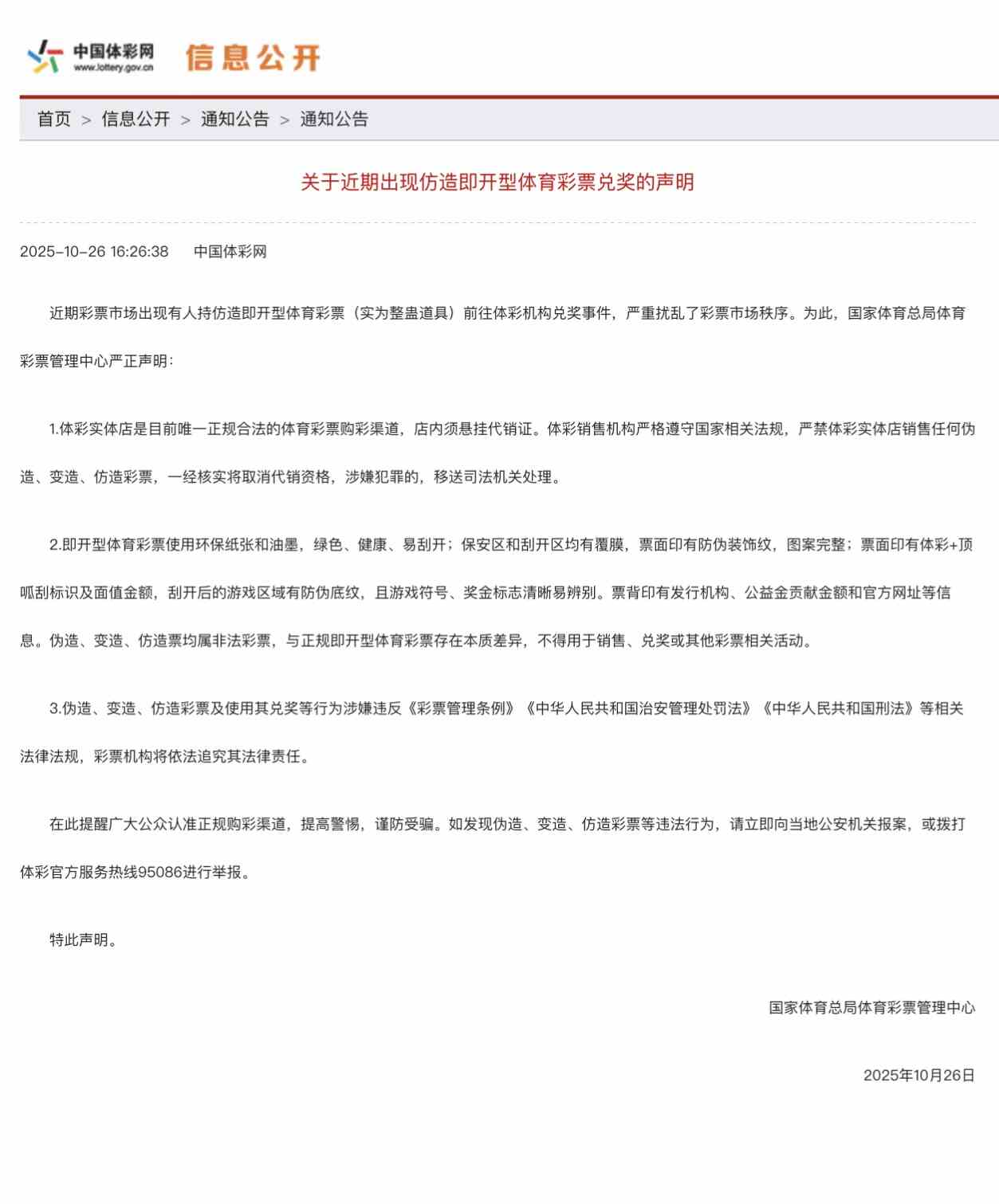
央视《朝闻天下》报道:认准正规购彩渠道 提高警惕谨防受骗

发表于:2025-11-01 18:15:31  来源:中国体彩网   字号:   T   |   T   |   T  

彩票关键词: 开奖结果   走势图   特邀专家   快乐8杀码   快乐8预测  


      10月28日,央视《朝闻天下》栏目报道了一则关乎每位购彩者切身利益的重要新闻——国家体彩中心正式发布了《关于近期出现仿造即开型体育彩票兑奖的声明》,揭示了近期彩票市场上有不法分子利用仿造的即开型体育彩票(实为整蛊道具)试图在体彩机构进行兑奖,此举不仅严重扰乱了正常的彩票市场秩序,也对广大购彩者的权益构成了潜在威胁。

 
      节目中,国家体彩中心特别提醒公众,体彩实体店是目前唯一正规合法的体育彩票购彩渠道,而且店内悬挂代销证。正规的即开型体育彩票采用环保纸张和油墨,绿色、健康且易刮开;保安区和刮开区均有覆膜,票面印有防伪装饰纹,图案完整无缺;票面上清晰印有体彩+顶呱刮标识及面值金额,刮开后的游戏区域有防伪底纹,且游戏符号、奖金标志清晰易辨;票背还印有发行机构、公益金贡献金额和官方网址等重要信息。
 
      需要强调的是,伪造、变造、仿造彩票及使用其兑奖等行为,绝非小事,而是涉嫌违反《彩票管理条例》《中华人民共和国治安管理处罚法》《中华人民共和国刑法》等相关法律法规。国家体彩中心对于此类违法行为,将依法追究其法律责任。
 
 
      在此,国家体彩中心呼吁广大民众,一旦发现伪造、变造、仿造彩票等违法行为,立即向当地公安机关报案,或通过拨打体彩官方服务热线95086进行举报。
 
      彩票市场健康发展,关乎每一位购彩者的切身利益,也关乎社会的公平正义与和谐稳定。让我们携手共进,提高警惕,远离仿造彩票,共同营造一个规范、有序、健康的彩票市场环境,让彩票成为传递正能量、促进社会和谐的积极力量。

其他人还看过

快乐8胆码荣誉榜

快乐8复式荣誉榜